如何正确选择通风柜VAV设备?(上)
发布日期:2024-04-09 来源:软旗科技 分类: 技术文章
最近,人们对可变风量(VAV)通风柜控制系统越来越感兴趣【1】。本文将在最基本的意义上定义此类系统。然后将详细说明受通风橱VAV影响的HVAC系统的范围。最后,我将就指定此类系统的最佳方法提出建议,以从所有相关的建筑供应商那里获得最佳的整体成品。
▲典型的VAV系统
(https://www.cibsejournal.com/cpd/modules/2013-10/)
VAV化学通风柜改变了排出的室内空气量,同时将面风速保持在设定的水平,直至最低的拉门开口。不同的VAV通风柜使用不同的方法改变排气量。排气风门可以根据拉门位置打开或关闭,或者变频风机可以改变风机的RPM来满足风量的要求。减小通风柜排风量(取决于拉门位置)的目的是使实验室设计人员有机会排放较少的经过处理的空气,同时保持适当的工作面风速,节省能源费用并促进可持续性。
ASHRAE 110-2016在B3.9节中以以下方式解决了VAV通风柜的问题【2】:
“虽然大多数实验室通风柜都安装在CAV系统上,但越来越多的实验室使用VAV供气和排气系统。这些VAV系统可以减少从实验室排出的空气量。确保正确设计,校准和维护VAV系统非常重要。VAV系统与HVAC系统的所有其他组件一样,必须正确运行以确保通风柜的性能不会受到损害。”
VAV通风柜通过电子方式连接到实验室建筑物的供暖,通风和空调系统(HVAC),因此通风柜的排风量和室内供气量保持平衡。在多个通风柜的房间中,如果无法实现流量平衡,实验室可能会处于正压或负压状态。
“不平衡实验室”的场景是指排气和空气供应明显不同的。处于较大正压的实验室区域可能具有潜在的危险,尤其是在该正压实验室中发生事故并且化学挥发物被“吹出”实验室并吹入其他关键空间时。大多数新型VAV通风柜都具有监视器和/或警报器,警告操作人员可能导致不安全污染物控制条件的积极情况【2】。实验室不可接受的正压力的边界水平通常设置为0.1“w.g.(大约每平方英寸0.00036磅[PSI])【3】。虽然可以测量,但是这个数字对于准确测量是一个挑战,并且不知道该值将使实验室人员没有任何警报提醒。
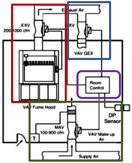
实验室压差只是为什么必须准确测量VAV系统中流量的一个示例。下面的实验室示意图中显示的元素,必须进行准确的测量和调整,以确保安全且功能强大的VAV通风柜排气系统【4】:
▲图1: 实验室通风柜典型VAV组成部分
(http://ateam.bl.gov/Design-Guide/DGHtm/vavsystems.htm)
图1中的四个方框突出显示了任何VAV系统的四个关键要素:
1)红色框显示了通风柜及其VAV阀门。
2)蓝色框显示房间排气VAV阀门。在某些情况下,不包括此阀门,因为室内的排气是由通风橱产生的。
3)绿色框是房间补充空气阀门,房间压差传感器和供应管道。
4)紫色框(圆角)是控制模块。
5)应该补充的是,所示系统使用阀门而不是VFD(可变频驱动)的多RPM排气/供应风扇。VFD设计的使用频率较低,因为它们的响应时间通常无法跟上快速且不可预测的拉门运动的速度。
假设方框中的1-3的设计正确,排气响应时间在1-2秒范围内,那么紫色框部分将成为真正的挑战。该压力控制模块必须改变排气量并供应空气,以向通风柜提供设计面风速,同时增加或减少室内补充空气,以使室内静压差略为负。切勿在实验室正压力下错误地将实验室内部大量意外的有毒物质排放而渗入邻近的实验室。
在过去的30年中,VAV技术的应用不断增加,通风柜VAV系统已经记录了各种操作问题,类似于图1所示:
1)VAV系统中的元件必须调整传感器/阀门的滞后时间,以使系统不会退化到实验室在高压和低压之间循环的状态。
2)为了实现稳定性,每个元件的响应时间必须足够快,以确保拉门位置的变化将迅速产生稳定,平衡的系统,且通风橱的面风速可接受。
3)鉴于任何VAV系统的定义控制要素是在某个拉门位置达到的实际通风柜面风速,因此面风速测量技术在没有证据表明这种推论在实验室条件下有效的情况下,不应推论地测量。对VAV的最合理的批评是对操作员安全和排气/送气稳定性至关重要的一些相关变量是不经常地被直接测量。这些变量可能包括:
a)通风柜的面风速
b)通风柜的排气CFM
c)总房间排气
d)房间总数
e)房间静压差
尽管存在以上讨论的问题,VAV通风柜已经是一种事实,并且日益成为21世纪实验室设计中的一种方式【5,6】。因此,所有制造通风柜的公司都必须提供高效的VAV通风柜,并准备在公开市场上竞争以出售它们,并将其有效地安装到由他人提供给现场的HVAC系统中。
从我们的产品(通风柜)的角度来看,这种市场现实需要在指定,购买和划分VAV系统元素之前就已经建立了明确的性能规格和分包商职责。建筑师,机械工程师和HVAC承包商应负责说明每个分包商在实现功能性,稳定和安全的通风柜排气系统方面的职责。该系统必须远远超出独立自主测试的组件的集合。在这样的系统中,至少三个关键要素必须协同工作:
1)高效通风柜,密封性强,面风速可控【7】。
2)新风和排风位置正确,以确保室内气流的稳定性。
3)一个自动控制系统,可将每个实验室维持在适当的负压下,而不管通风柜拉门的位置如何。
建筑师,机械工程师和HVAC承包商应负责说明每个分包商在实现功能性,稳定和安全的通风柜排气系统方面的职责。


